已关闭
  • 顶部Banner位
  • 固定模块
设置
BIOCHIN...
企业管理端
BIOCHINA
厂家
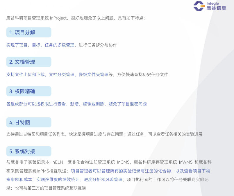
科研项目管理系统(InProject)
收藏
分享
技术服务 研发实验室
价格
咨询请点【立即询价】
品牌 鹰谷信息
地区 中国,上海
货号 /
产地 国产
选择规格
/
易享客服
鹰谷信息
上海鹰谷信息科技有限公司
上海张江
营业执照已审核
上海鹰谷信息科技有限公司(Integle)成立于2013年,致力于为企业建立自己的研发数据库。以电子实验记录本为中心,提供电子实验记录本InELN、试剂与生物样本库存管理InWMS、科研采购管理InPMS、化合物与生物分子注册管理InCMS等数字化实验室软件,由科学家打造,拥有生物序列编辑器InSequence、结构式编辑器InDraw等工具类软件,经过10多年的迭代开发,掌握IUPAC中英文命名、化学结构高精度AI图像识别、质粒设计、引物设计等专业技术,实现国产替代,解决很多行业“卡脖子”问题。服务团队大多数为来自世界五百强、北京大学、复旦大学、上海交通大学、浙江大学等化学、生物领域的科学家和工程师,做到真正理解客户需求,为客户的业务场景提供更专业的解决方案,具备30分钟快速反馈的响应机制,让客户更安心。 目前已经服务了600 多家生物医药客户,其中包括90多家上市公司,率先出口美国,如华为、扬子江、倍特、马应龙、和记黄埔、艾力斯、人福医药、迈瑞医疗、晶泰、英矽智能、天境生物、益方生物、美国ADARx Pharmaceuticals、美国Staidson Biopharma、美国SparX Therapeutics、中科院上海神经科学研究所等企业或高校研究所。
进入店铺
产品规格 图文详情 技术文档
产品规格
品牌名称
鹰谷信息
货号
/
国产/进口
国产
规格
/
图文详情
技术文档
没有您想要的资料?去索要
返回顶部